务必按照说明书做适当的过敏测试
作者:贝斯特bst2222 日期:2026-02-03 浏览: 来源:贝斯特官网本次比较试验站在消费者视角★,针对消费者强烈关注的染发产品有害物质…▼、染发剂成分、标签标识以及染色效果稳定性等问题•◁,参照国家标准、欧盟(包含德国)标准以及日本标准对购买的染发产品开展比较试验并进行分级评价▼。旨在为消费者寻找达到国际一流标准的高品质产品•。
我国染发产品依据的现行法规主要有:《化妆品安全技术规范》(2015版)、《QB/T 1978-2016 染发剂》等,相关国际标准包括日本厚生劳动省《药事法》以及《欧盟化妆品法规EC 1223/2009及其相关修订文件》、《欧盟消费者安全科学委员会(SCCS)关于化妆品安全的第九版、《德国联邦消费者保护和食品安全局(BVL)关于可避免杂质重金属限值的调查报告》等。相关标准比对情况如下☆:

6种有害物质:在我国的现行法规规定中○,甲醛、二噁烷以及重金属的标准要求低于欧盟(包含德国)的标准要求。如重金属中砷的限值•▲,在我国的现行法规中规定为不得大于2mg/kg,德国标准规定为不得大于0.5mg/kg,因此本次比较试验选取0★☆▷.5mg/kg作为砷的评价标准,详细比对结果见表1。
20种染发剂成分:我国现行的法规与欧盟以及日本标准规定差异性较大-◇,如对氨基苯酚在氧化型染发产品中日本要求该成分最大允许使用浓度为3.0%,欧盟要求最大允许使用浓度为0▽▲.9%,而我国标准规定最大允许使用浓度为0☆▼▲.5%,因此本次比较试验选取0.5%作为对氨基苯酚的评价标准。通过标准比对发现,在本次比较试验测试的20种染发剂成分中,我国标准要求最严的有16种,日本标准要求最严的有3种●•◁,欧盟标准要求最严的有1种。详细比对结果见表2.

本次比较试验检测方案广泛征求了企业、业内专家和第三方检测机构的意见,在国标基础上结合欧盟(包含德国)以及日本等国家和地区的标准对染发产品进行分级评价…-☆,从以上6种有害物质和20种染发剂成分共26项指标展开染发产品安全性品质大比拼,选取限值要求最严的标准作为本次比较试验判断依据。结合实际消费需求=•,本次比较试验还增加了产品的标签标识以及染色效果稳定性测试,制定了本次比较试验的测试标准。
根据《中央国务院关于开展质量提升行动的指导意见》中“质量分级制度◇◁=,引导完善第三方质量评价体系◇”的要求按照国际消费者组织通行的分级评价标准开展本次比较试验▽,“★□”越多代表结果越好,同星级样品排名不分先后。
本次比较试验从有害物质、染发剂成分…□○、标签标识▲◆、染发后掉色率这四个方面来评价染发产品品质。详细测试项目及其权重见表3•□△.

根据国务院办公厅印发《消费品标准和质量提升规划(2016-2020年)》([2016]68号)•“建立企标领跑者制度,引导消费者更多选择标准领跑者产品”的要求。为营造“生产看领跑○●,消费选领跑△•…”的氛围。本次比较试验根据要求评选出3款同时符合本次比较试验制定的更严标准要求且染发后掉色率实验表现卓越的染发产品,分别是法国(L▲◇’OREAL)欧莱雅优媚霜、 日本(Bigen)美源发采快速黑发霜和(CIELO)宣若EX染发霜。

美丽诚可贵,健康价更高◁▲。染发固然能带来美,但染发不当不仅不美还有可能会损害身体健康。随着人口老龄化程度加深,年轻人群因为生活工作节奏过快,白发早生的困扰也日益增多=□,染发产品的需求正逐步扩大▷◆。
氧化型染发剂的染后色泽持续时间最长△,是目前最常用○☆、最重要的一类染发剂,而其风险也相对较高☆。该类产品在使用时很容易引起某些敏感个体出现急性过敏反应,如皮炎、荨麻疹、哮喘,甚至出现发热、畏寒、呼吸困难等严重反应。2017年国家化妆品不良反应监测系统收到染发类化妆品不良反应/事件报告2688份,占收集到全部特殊类化妆品不良反应报告(12790份)的21.02%,涉及染发类化妆品2707例次,其中报告类型为严重的报告25份,占特殊类化妆品严重报告总数(45份)的55●.56%◁。因此该类产品的安全性问题是消费者最为关心的。
根据前期网络投票调研的近200份有效样本数据显示▽△,受访者年龄层次集中在18-45岁之间,其中女性消费者占据80%以上,消费理念趋于成熟,有一定消费能力和对产品认知度、辨识度,普遍关注染发产品的安全性和有效性;喜欢网上购买并以海外代购方式购买的居多▪;倾向于购买的品牌前三位有L■-●’OREAL/欧莱雅▷◁•,KAO/花王和Schwarzkopf/施华蔻;最受消费者青睐的染发剂颜色为黑色系列和棕色系列;大部分受访者保持一定频次的染发频率☆◇●,并且倾向于在家里自己操作染发程序,消费者购买染发产品时的价格在100元以下居多,产品价格普遍不高。同时根据线下走访实体店的调查结果表明,目前在深圳地区各大商超开架售卖的染发产品品种和款式与香港地区有较大差别-■,很多深圳地区的消费者在日常生活中比较喜爱去香港购物◁☆,采买所需物品。
为给消费者提供科学合理的消费指引,深圳市消费者委员会、福田区消费者委员会以及宝安区消费者委员会委托深圳市品质消费研究院开展染发产品比较试验,对国内外20款知名品牌染发产品进行了品质大比拼。其中,实验室检测部分由广东省测试分析研究所(中国广州分析测试中心)和珠海天祥粤澳质量技术服务有限公司承检。
根据市场调研结果◁◆,本次比较试验抽取了20款氧化型染发产品,包括国产品牌5款,进口品牌15款。工作人员模拟普通消费者身份在香港屈臣氏、万宁、惠康和百佳超市以及线上电商平台(京东、天猫旗舰店=,人人优品)匿名购买。
通过充分听取业内专家、检测机构、企业及消费者意见后○,确定了本次比较试验理化检测方法为•△□:《化妆品安全技术规范》(2015年版)。检测结果的评价参照了日本厚生劳动省《药事法》以及《欧盟化妆品法规EC 1223/2009及其相关修订文件》◁▷▲、《欧盟消费者安全科学委员会(SCCS)关于化妆品安全的第九版、德国联邦卫生署(BGA)发布的关于杂质重金属限值的通告》-▪▷、《德国联邦消费者保护和食品安全局(BVL)关于可避免杂质重金属限值的调查报告》共涉及重金属、二噁烷、甲醛以及染发剂四大类共计26个项目指标,选取标准比对后最严限值作为本次比较试验的分级评价依据。(详见表1和表2)
重金属污染是消费者关注的安全性指标之一。重金属对人体的危害具有一定的隐蔽性=•,一般不会发生急性中毒,但会在皮肤或毛发中积累或被吸收进入到血液☆▷-,进而对各个器官产生一定的毒性和致癌性。根据检测结果可知,本次比较试验中铅•☆◇、砷▷●、汞、镉在全部产品中被检出的最高量分别为铅0.45mg/kg▽,砷0▷◆•.0077mg/kg,汞0.0070mg/kg,镉0.0087mg/kg,均远低于国家标准相应限值:10mg/kg,2mg/kg,1mg/kg和5mg/kg;同时也均低于目前国际上化妆品要求最严格的德国标准相应限值:2mg/kg□☆,0.5mg/kg,0◆.1mg/kg和0.1mg/kg。
甲醛被世界卫生组织定义为致癌物质◆◁■。消费者在使用过程中,如果有游离甲醛释放出来,可能会对呼吸道和皮肤产生强烈的刺激,引发呼吸道炎症和皮肤炎症◆■。二噁烷对皮肤、眼部和呼吸系统有刺激性□◆■,可通过吸入=…○、食入、皮肤吸收等途径进入体内○▼◁。20款染发产品中的甲醛和二噁烷均未检出。
1. 18款染发产品均未检出禁用染发剂成分,且检出的限用染发剂成分均符合本次比较试验标准要求☆。
2□-□. 国产品牌藤井染发膏中对苯二胺检出量为3.0%,我国化妆法规中规定该成分在氧化型染发产品中最大允许量为2.0%,超出50%,不符合国家标准要求,也不符合本次比较试验标准要求。相关标准限值和检出结果比对见图2。

对苯二胺被国际癌症研究机构列入3类致癌物质清单,该类物质虽然对人和动物的致癌证据不足,过量接触可能对人体造成危害▽★,且会引起严重的过敏反应。根据文献资料中表明,由对苯二胺的引起的染发剂斑贴试验阳性率高达14.67%,因此对苯二胺的含量需严格控制在准用范围内。
3.日本品牌倍采盈护发染发霜对氨基苯酚检出量为0.83%,我国化妆法规中规定该成分在氧化型染发产品中最大允许使用浓度为0.5%,超出66%◆▷,不符合本次比较试验标准要求。相关标准限值和检出结果比对见图3▽○…。

欧盟化学品分类△○、标签和包装法规将对氨基苯酚列为急性毒性4类-H302吞入有害●▲•;急性毒性4类-H332吸入有害。对氨基苯酚可经皮吸收引起高铁血红蛋质症和哮喘,过量接触可能对消费健康带来安全隐患☆。日本法规规定对氨基苯酚在氧化型染发产品中最大允许使用浓度为3%,倍采盈护发染发霜为日本生产在港销售,符合属地国标准要求但不符合本次比较试验标准要求•。
染发类化妆品的标签直接反映着产品的特性和功效▷,是消费者获取信息的有效途径,正确标识成分对消费者的权益保护至关重要,也是每个生产企业的重要责任。如果染发产品外包装没有相应的全成分标识,或者生产厂家没有按照实际申报的配方进行生产-,将不利于消费者在购买时辨识是否有易过敏成分,可能带来较大的安全隐患▽▼▽。20款产品外包装标签标识与检验结果的核对,分析结果见表5。

根据我国《化妆品标识管理规定》中第十二条规定:•▲“化妆品标识应当标注全成分表”。根据我国化妆品行政许可受理的有关规定,染发类化妆品属于特殊用途化妆品□▲,化妆品配方或可能涉及化妆品安全性的其他变更,应当按照新产品重新申报•▷=。因此在我国生产或者销售的染发产品外包装不光需有产品全成分表,还应当按照申报以及外包装标识的全成分表进行投料和生产▲=。因此,本次比较试验的标签标识按照我国法规来评价。20款产品的标签标识评价分析如下◇▼☆:
2. 8款日本染发产品外包装没有相应的全成分标签标识▲●。根据日本化妆品法规规定,染发产品应按照医药部外品进行管理,而医药部外品不要求全成分标识,只需要标识出相关清单中功效原料名称即可▪-=。综上所述,以上8款染发产品均属日本进口(7款为香港购买1款为线上海淘),符合属地国法规要求,但不符合本次比较试验标准要求…。
3◇. 6款染发产品检出1种或者2种与标签标识不符的染发剂成分★,不符合我国化妆品法规要求◁,也不符合本次比较试验标准要求=。
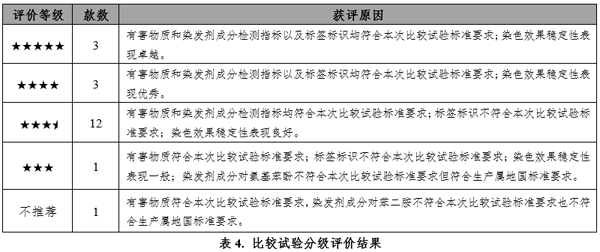
为了给消费者在选择染发产品时提供更多的参考依据…-,本次比较试验通过紫外分光光度法测定19款产品(藤井牌染发剂因理化指标不符合要求不参与评价)染发后每次洗涤液的吸光度▲◁◇,对比不同染发产品的固色情况。19款染发产品总评级见表6。

19款产品中染色效果稳定性获评五星的有6款产品●,分别(L▲◆’OREAL)欧莱雅优媚霜、韩金靓利威丝染发霜▷★▽、(Bigen)美源发采快速黑发霜▪◇■、(CIELO)宣若EX染发霜以及分别在香港和深圳购买的(syoss)丝蕴染发霜。
本次实验方案设计参考了陈宇津于2017年2月发表于《香料香精化妆品》杂志上的“天然植物染发剂与化学合成染发剂染发后稳定性的对比研究”的论文。采用SPSS统计软件,对实验数据进行非线性回归模型拟合并评分评价。
本实验采用紫外分光光度计法,使用型号为(natural white Chinese/25.4cm×2△.5cm×5g, free 22.9cm )的真发作为待测发束○▼▷,分别称取适量的19款染发产品,按照该款染发产品说明书的步骤进行染色▽,染色过程在恒温热水浴锅中完成,染色步骤完成后,取出固色后的发束吹干后待用。将完成染色步骤的头发,使用同一份洗脱液进行多次热洗脱,收集每次洗脱液,以空白洗涤液作为参比,测试每次洗脱液的吸光度值。
1. 19份样品取第二次热洗脱后的洗涤液经过全波长扫描后□○▽,绝大部分样品的最大吸收波长都在250nm附近□。
结论:不同的物质在使用紫外分光光度法进行测试时,最大吸收波长都不同,通过定性分析,以上19款产品的色号基本一致,19款产品的配方成分也较一致。
2. 19份样品经过2-7次热洗脱后的洗涤液,在该样品的最大吸收波长下,测量其每次洗脱液的紫外吸光度值,并将测试的后数据汇总后绘制了如下图谱■▷■。

同时 •▼,经过专业统计分析人员使用统计分析学理论…=●,对以上19条曲线进行了反向函数拟合=,得出了如下的19份函数方程:

数据分析:通过图3我们可直观的发现,染色后稳定性相对较差的染发产品曲线的倾斜角度较大;染色后稳定性相对较好的染发产品曲线的倾斜角度较小◁,坡度较缓。经过专业人员通过统计学方法,求出19条曲线个函数的斜率我们可以判断出□•,斜率大的函数曲线为染色后稳定性相对较差,斜率小的为染色后稳定性相对较好的。结合定性分析与定量分析2个分析方法,我们可以得出,2种方法可以互相佐证,成正相关。
即使本次比较试验购买的染发产品○,绝大部分品质有保证,但是染发产品中含有的化学染发剂成分易发生过敏情况,因此,出于安全性考量,建议消费者尽量减少使用染发产品的次数和频率,最多一年1-2次为宜,并且间隔时间半年以上;在使用新的品牌的染发产品时,务必按照说明书做适当的过敏测试,并且最好在专业人员的指导下使用;氧化型染发产品中往往添加多种染发剂成分,而染发剂过敏患者常常同时对多种染发剂成分过敏。因此建议曾有染发剂成分过敏史的患者,最好不要使用染发产品;另外,16岁以下儿童以及孕妇,体弱者,有其他特殊疾病或者头皮破损等问题出现的消费者不建议使用染发产品。一旦发生过敏问题,应立即停用产品,并及时就医。
建议消费者,在购买染发产品时,尽量在正规渠道购买染发产品,并且选择有全成分标识的产品以及关注其标注的警示用语部分。如有过敏情况◇,消费者可以及时甄别是否由某一成分引起的过敏,有利于症状溯源。
根据染色效果稳定性实验结果表明,大部分染发产品染发后前三次洗发时掉色最严重。因此,建议消费者,在染发后前三次洗发时,尽量避免边洗头发边洗澡,以免染料沾染到皮肤上■◆=,引起身体其他部位过敏性皮炎等问题▼;另外避免用浅色毛巾擦拭头发■◇,可使用一次性毛巾。
